Honda phát triển công nghệ an toàn tự đánh lái khi xe mô tô bị trượt bánh
09:36 - 13/04/2021
Thương hiệu Honda của Nhật Bản hiện đang nỗ lực đón đầu các công nghệ an toàn của tương lai. Dù thích hay không, tất cả người dùng đều phải công nhận sự hiệu quả của loạt công nghệ điện tử hỗ trợ người lái trên xe cũng như chấp nhận rằng các công nghệ này dần dần sẽ trở thành trang bị bắt buộc trên xe, tương tự như phanh ABS.
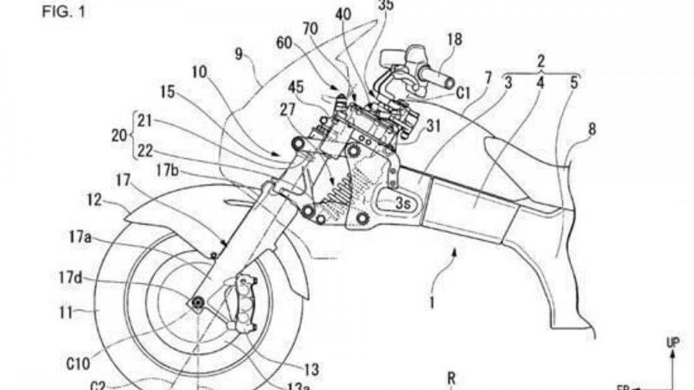
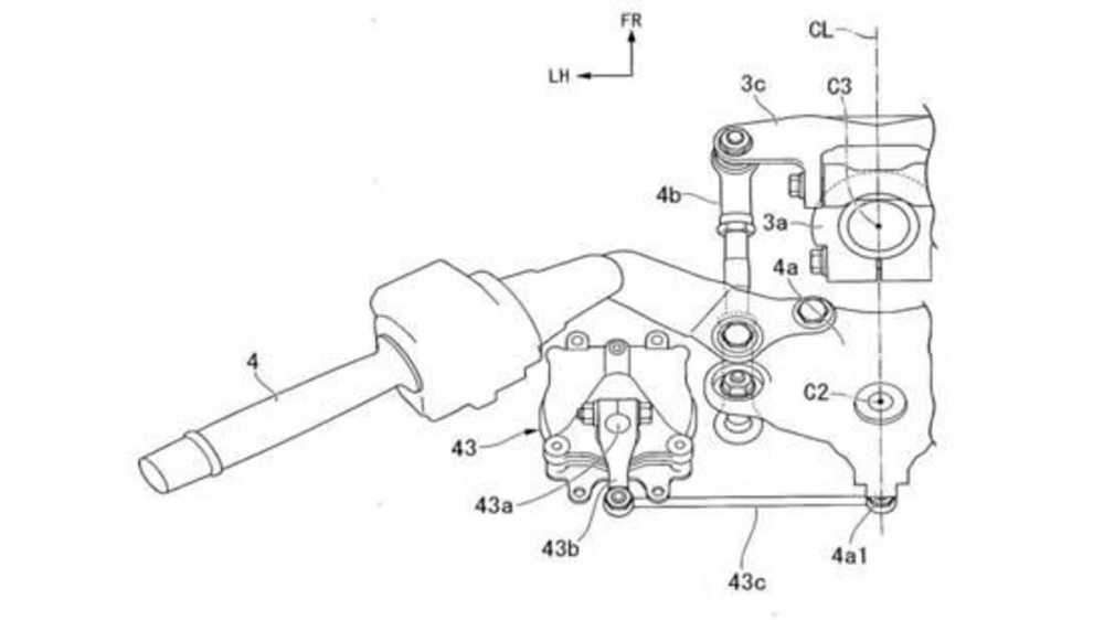
Mới đây, Honda vừa công đăng ký bảo hộ thiết kế cho công nghệ tự động đánh lái nghịch trong trường hợp xe bị trượt bánh. Hình ảnh dưới đây cho thấy công nghệ đánh lái tự động được Honda diễn giải trên chiếc xe mẫu là Gold Wing.
Theo đó, tay lái của xe sẽ có khả năng tự đánh lái theo chỉ thị từ thiết bị điều khiển nhờ các tay đòn và khớp nối được vận hành bởi mô-tơ servo. Trong trường hợp cảm biến của xe nhận thấy xe đang bị trượt bánh, phần mềm điều khiển sẽ tiến hành kích hoạt quá trình tự đánh lái để "sửa cua" cho người lái, qua đó giúp xe lấy lại được độ bám đường.
Theo lý giải trong tài liệu của Honda, bàn máy quán tính sẽ cung cấp dữ liệu về tình trạng xe và phân tích hiện tượng trượt bánh sau của xe, sau đó chuyển dữ liệu này đến cảm biến đo lường quán tính IMU. Trong trường hợp xe bị trượt bánh sau, mô-tơ servo sẽ hoạt động, tự điều khiển tay lái để lấy lại độ bám đường cho bánh sau để xe tiếp tục di chuyển theo quỹ đạo trước đó.
Đây có vẻ như là một hệ thống khá phức tạp nhưng lại vô cùng hữu ích, giúp tránh được tình trạng đổ xe do trượt bánh, qua đó nâng cao độ an toàn khi người dùng sử dụng xe.
Ngoài công nghệ kể trên, Honda hiện đang hoàn thiện công nghệ cảm biến rađa tích hợp tính năng giáp sát hành trình thích ứng và giám sát điểm mù; công nghệ tự cân bằng xe và tự tránh chướng ngại vật. Với các công nghệ này, xe mô tô Honda trong tương lai có khả năng tự di chuyển ở tốc độ thấp, tránh chướng ngại mà không cần đến sự can thiệp của người lái.
Nhìn chung, xe mô tô Honda trong tương lai mang đến cho người dùng rất nhiều công nghệ hữu ích, giúp người dùng tránh được nhiều phiền phức không cần thiết.
Lan Châu
Bài viết mới nhất
-
Doanh số SUV hạng D tháng 4/2026: Kia Sorento đi ngược xu hướng, bán chạy hơn cả Toyota Fortuner
12 giờ trước
-
Cận cảnh Wuling Grango - MPV 7 chỗ có giá khởi điểm chỉ 499 triệu đồng ở Việt Nam
12 giờ trước
-
V-Green cùng Bưu điện Việt Nam triển khai hơn 16.000 tủ đổi pin và 2.000 trụ sạc xe điện
Hôm qua lúc 11:55





