Honda tiếp tục hé lộ hình ảnh thiết kế động cơ 6 xylanh trang bị cho mẫu Honda CBX thế hệ mới
Hiền Nguyễn 19:33 - 13/04/2019
Vào hồi tháng 7 năm ngoái, Honda bất ngờ đăng ký bản quyền thiết kế mẫu mô tô hoàn toàn mới, mang phong cách hoài cổ với trang bị động cơ 6 khiến cộng đồng chơi xe xôn xao về việc Honda sắp hồi sinh dòng Honda CBX vốn đã ngừng sản xuất từ năm 1982.
Mới đây, thương hiệu xe Nhật Bản tiếp tục đăng ký bản quyền thiết kế cho khối động cơ 6 xylanh được trang bị cho dòng xe trên.

Hình ảnh thiết kế động cơ 6 xylanh mới do Honda đăng ký bản quyền thiết kế
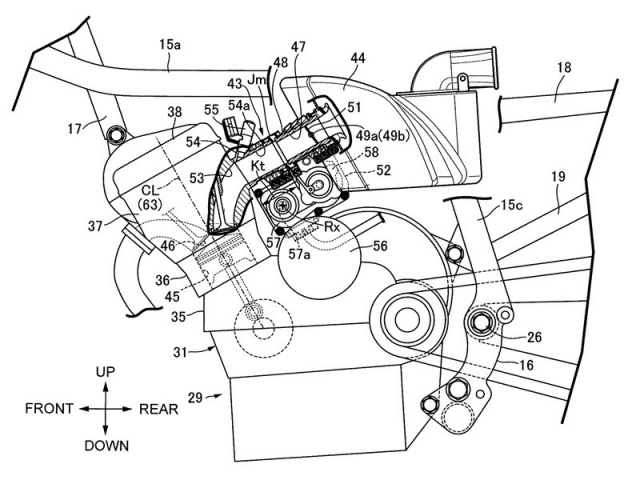
Từ thiết kế trên, có thể thấy rõ ràng vị trí bố trí bầu lọc gió ở phía sau, có thể được bố trí ở dưới yên xe. Ở phía trước là 6 họng xăng nối giữa xylanh và hệ thống phun xăng của xe.

Bố trí hệ thống phun xăng trên Honda CBX thế hệ mới
Theo các thông tin đã đăng tải trước đó, mẫu CBX mới sẽ được trang bị động cơ với dung tích 1.200cc, lớn hơn so với dòng CBX nguyên bản có dung tích 1.047cc.

Thiết kế của Honda CBX1200 đời mới
Thêm vào đó, mẫu xe mới sẽ được trang bị hệ thống làm mát bằng dung dịch thay cho làm mát bằng gió trên xe nguyên bản. Thay thế cho 6 bộ chế hòa khí ở CBX đời cũ sẽ là hệ thống phun xăng điện tử hiện đại hơn, vừa giúp tiết kiệm nhiên liệu, vừa đảm bảo được hiệu năng vận hành của xe. Việc cân chỉnh cũng sẽ dễ dàng hơn và được thực hiện thông qua máy tính thay vì chỉnh tay từng bộ chế như CBX đời cũ.
Theo xu hướng hiện nay, Honda CBX1200 sẽ mang ngoại hình tân hoài cổ, kết hợp với đó là hàng loạt các trang bị hiện đại như hệ thống treo hành trình ngược, phanh đĩa ABS, hệ thống chiếu sáng LED và nhiều công nghệ hỗ trợ khác. Rất có thể Honda CBX thế hệ mới sẽ được giới thiệu vào cuối năm nay tại triển lãm Tokyo Motor Show.
Bài viết mới nhất
-
Ford GT40 Le Mans Prototype chính hãng năm 1965 đang được rao bán, giá bằng biệt thự triệu USD
18 giờ trước
-
Jeep ra mắt tại triển lãm ô tô Brussels 2026 với phiên bản Avenger Black Edition và Compass 4xe
18 giờ trước
-
Bò tót Lamborghini Revuelto này có màu sơn hơn 200 triệu đồng, khách trả 17,1 tỷ đồng nhưng...
20 giờ trước


