Honda đang phát triển xe Neo Sports Café dựa trên CBR500R
Hiền Nguyễn 16:37 - 08/05/2019
Trong các dòng xe mô tô của Honda hiện nay, tương ứng với mỗi mẫu sport bike sẽ là một mẫu naked bike mang phong cách thiết kế Neo Sports Café, ví dụ như CB1000R, CB650R,CB300R hay CB150R. Tuy nhiên, hiện tại có hai mẫu sport bike là CBR500R và CBR250RR vẫn chưa có phiên bản Neo Sports Café.
Mới đây, giới thạo tin tại Indonesia vừa lan truyền thiết kế xe Honda mới với vẻ ngoài hoài cổ và trang bị động cơ hai xy lanh. Trong khi đó, Honda CBR500R là mẫu sport bike trang bị động cơ 2 xylanh vẫn chưa có bản naked bike. Điều này khiến nhiều người cho rằng Honda đang âm thầm phát triển naked bike dáng hoài cổ cho một trong hai hoặc cả hai mẫu xe nói trên.

Mẫu thiết kế Honda Neo Sports Café mới
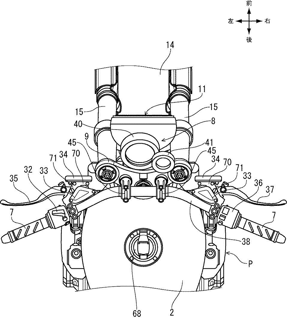
Cụ thể hơn, nhìn vào bản thiết kế trên, có thể thấy mẫu Neo Sports Café mới của Honda mang thiết kế Café Racer với tạo hình yên solo, bình xăng lớn dài và tay lái bố trí thấp. Vẻ cổ điển của xe còn được thể hiện qua đèn pha có thiết kế tròn có ốp viền, bảng đồng hồ của xe gồm hai đồng hồ, một lớn một nhỏ, có thiết kế tròn truyền thống.

Bảng đồng hồ trên xe
Về mặt trang bị, mẫu Neo Sports Café mới của Honda dường như sẽ được trang bị côn dầu với hình vẽ cốc dầu hiển thị khá rõ ở gần cùm công tắc bên trái. Trong khi đó bên phải là cốc dầu của phanh đĩa trước. Phía trước là cặp chắn bảo vệ tay được tích hợp cả đèn xinhan.

Đầu xe Honda Neo Sports Café mới
Hệ thống treo của xe là cặp phuộc hành trình ngược ở trước và giảm xóc lò xo trụ đơn phía sau. Khung xe sẽ là kiểu khung kim cương thay vì khung Twin-Spar như người anh em CB650R. Dựa vào mức độ chi tiết của các chi tiết trên khung xe, có vẻ như Honda rất nghiêm túc trong việc tung ra mẫu xe này.

Bộ khung dạng kim cương của xe
Hiện tại thì đó là tất cả các thông tin liên quan đến mẫu Neo Sports Café mới của Honda. Thông tin thêm về mẫu xe này có lẽ sẽ sớm được Honda công bố trong thời gian tới, dự kiến xe sẽ ra mắt sớm nhất vào cuối năm nay tại triển lãm EICMA 2019 hoặc Tokyo Motor Show.
Bài viết mới nhất
-
Cayenne Electric chính thức trình làng, trở thành mẫu xe mạnh nhất trong lịch sử Porsche
Hôm qua lúc 13:34
-
Đại lý rao bán 1 suất đặt chỗ mua xe Ferrari F80, 3,4 triệu đô la chưa bao gồm giá xe
Hôm qua lúc 09:23
-
Đánh giá nhanh MGS6 mới ra mắt: Xe chạy được 531 km chỉ với một lần sạc, tăng tốc 0-97 km/h trong 5,1 giây
Hôm qua lúc 09:06


