Kawasaki phát triển mô tô điện làm mát bằng dầu
Hiền Nguyễn 14:46 - 17/02/2019
Trong khi các thương hiệu khác đang khá rầm rồ về dự án xe điện của mình, Kawasaki dưỡng như vẫn khá kín tiếng với các kế hoạch của mình nhằm tham gia phân khúc xe mới đầy tiềm năng này. Mới đây, thương hiệu xe Nhật Bản vừa tiến hành đăng ký bản quyền thiết kế cho động cơ điện mới.

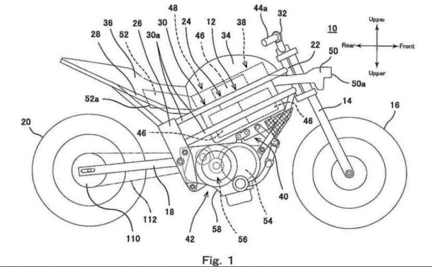
Thiết kế động cơ điện trang bị trên xe mô tô của Kawasaki
Điểm nhận thấy đầu tiên trong thiết kế trên chính là hệ thống hút gió cưỡng bức và két dầu làm mát bố trí cùng oộng cơ điện, đóng vai trò làm mát mô-tơ, bộ pin hoặc cả hai.
Tuy nhiên nếu xét về vị trí sắp đặt như trên thì hốc hút gió này rất có thể đóng vai trò làm mát bộ pin của xe, bởi pin xe mô tô điện thường được bố trí ngay vị trí mà bầu lọc gió của xe động cơ đốt trong thông thường.
Cùng với hốc hút gió trên là một két dầu làm mát, được cho là sẽ phụ trách việc tản nhiệt cho mô-tơ điện. Tương tự nhu động cơ đốt trong, mô-tơ điện cũng sản sinh ra nhiệt lượng trong quá trình vận hành, vì vậy việc làm mát "trái tim" của xe là cần thiết để đảm bảo xe vận hành với hiệu năng cao nhất và giữ được độ bền cho linh kiện.

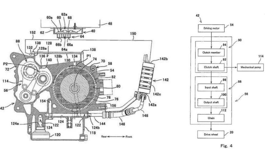
Động cơ điện và hệ thống làm mát
Về hệ thống truyền động, nhiều khả năng mẫu mô tô điện mới của Kawasaki sẽ được trang bị hộp số có thiết kế tương tự như hộp số ly hợp kép, tuy nhiên hộp số của xe có thể là loại biến thiên vô cấp thay vì côn tay hoặc bán tự động 5-6 cấp.
Đây là thiết kế khá thú vị với hầu hết các mẫu xe điện hiện nay đều có bố trí mô-tơ truyền động trực tiếp qua trục bánh sau, trong khi đó mô-tơ trên mô tô điện của Kawasaki sẽ truyền sức mạnh của mô-tơ đến trục bánh sau thông qua dây curoa hoặc hệ thống nhông xích. Thiết kế này giúp mô-tơ hoạt động hợp lý hơn, không bị quá tải, đồng thời tiết kiệm được năng lượng.
Từ hình ảnh thiết kế nói trên, có thể nói Kawasaki đang trong giai đoạn hoàn thiện sản phẩm của mình để chuẩn bị ra mắt trong 1 đến 2 năm tới đây, rất có thể là năm 2020. Nếu đúng như khung thời gian trên thì năm 2020 sẽ là năm có rất nhiều mẫu xe mới "đổ bộ" thị trường, từ siêu mô tô động cơ oốt trong cho đến các mẫu xe mô tô điện hiện đại.


